
Nikola Tesla Books
Colorado Springs
July 19, 1899
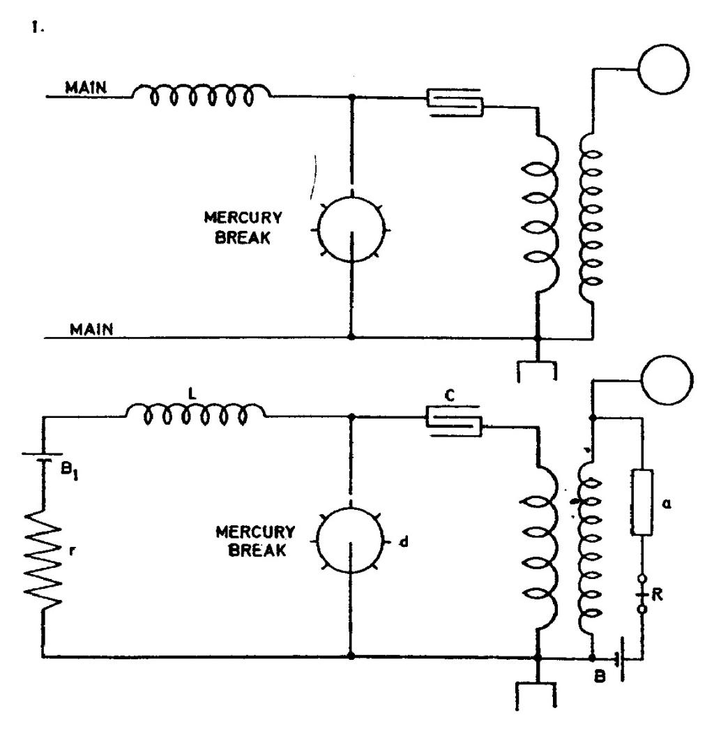
Some simple dispositions in the practical uses of apparatus as now available.
The connections in the oscillator as now manufactured are as shown in first sketch. In this way the apparatus is used as a sender. The connections are now by a throw of a switch changed in such a way that all can be used in receiving the message. One of the simplest connections is shown in the following sketch. The relay R should have small self-induction. By battery B1 the excitation of device a is regulated. For facility of adjustment a resistance r is also inserted. The switch is to be worked out in detail.
In using the method of exciting the device a by means of oscillating transformer the construction of a special apparatus may be obviated by winding the primary directly upon the relay so that the relay itself is the transformer. This is schematically indicated in the sketches in which the letters indicate the same. In the first the battery should be an open circuit, in the latter a closed circuit type.
92
July 19
This is the first mention of a device which functions either as a transmitter or, with certain modifications of the power supply and antenna circuits, as a receiver. The transmitter is powered from the mains, the receiver from two batteries, B1 biasing the sensitive device a with AC pulses obtained by discharge of condenser C through the primary of an HF transformer when the mercury switch closes.
The modification in Fig. 2, in which the relay is the secondary of the oscillator transformer, is simpler, but cannot be used as a transmitter.
July 19
Here the device which operates as a transmitter is shown for the first time, and with certain changes in supply circuits and antennae circuit, it is converted into a receiver. The transmitter is supplied from the network, and the receiver from two batteries, of which one (B1) serves the purpose to excite sensitive device 'a' by alternatjng current impulses, caused by capacitor C discharging through the high frequency transformer primary when the mercury breaker is closed.
The variation on Fig. 2, with the relay as oscillator transformer secondary represents the simplest solution, but then the same device cannot be used as transmitter.